№838 ГДЗ Атанасян 7-9 класс по геометрии (Геометрия)

Решение #1

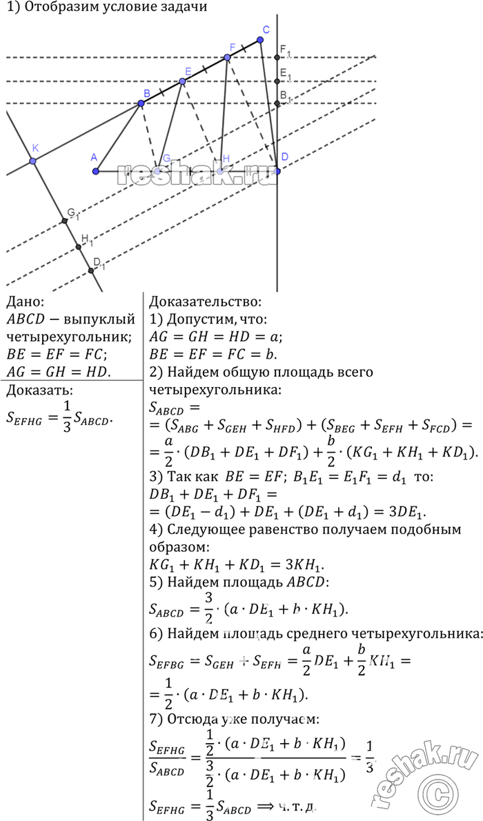
Изображение Два непересекающихся отрезка делят каждую из двух противоположных сторон выпуклого четырёхугольника на три равные части. Докажите, что площадь той части...

Рассмотрим вариант решения задания из учебника Атанасян, Бутузов 9 класс, Просвещение:
Два непересекающихся отрезка делят каждую из двух противоположных сторон выпуклого четырёхугольника на три равные части. Докажите, что площадь той части четырёхугольника, которая заключена между этими отрезками, в три раза меньше площади самого четырёхугольника.
*Цитирирование задания со ссылкой на учебник производится исключительно в учебных целях для лучшего понимания разбора решения задания.
*размещая тексты в комментариях ниже, вы автоматически соглашаетесь с пользовательским соглашением