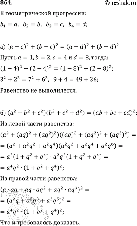
Упр.864 ГДЗ Макарычев Миндюк 9 класс (Углубленный) (Алгебра)
Решение #1

Рассмотрим вариант решения задания из учебника Макарычев, Миндюк, Нешков 9 класс, Просвещение:
864. Докажите, что если числа a, b, c, d составляют геометрическую прогрессию, то:
а) (a-c)^2+(b-c)^2=(a-d)^2+(b-d)^2;
б) (a^2+b^2+c^2)(a^2+c^2+d^2)=(ab+bc+cd)^2.
*размещая тексты в комментариях ниже, вы автоматически соглашаетесь с пользовательским соглашением