Упр.747 ГДЗ Макарычев Миндюк 9 класс (Углубленный) (Алгебра)
Решение #1

Рассмотрим вариант решения задания из учебника Макарычев, Миндюк, Нешков 9 класс, Просвещение:
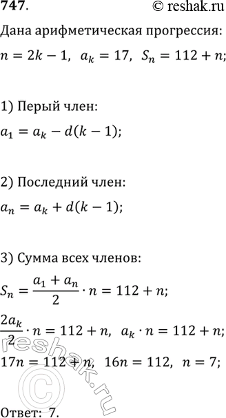
747. В арифметической прогрессии с нечётным числом членов средний член равен 17, а сумма всех слагаемых на 112 больше их числа. Найдите число членов прогрессии.
*размещая тексты в комментариях ниже, вы автоматически соглашаетесь с пользовательским соглашением