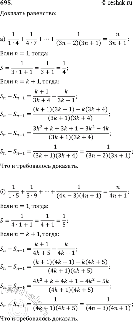
Упр.695 ГДЗ Макарычев Миндюк 9 класс (Углубленный) (Алгебра)
Решение #1

Рассмотрим вариант решения задания из учебника Макарычев, Миндюк, Нешков 9 класс, Просвещение:
695. Докажите, что при любом натуральном n:
а) 1/(1·4)+1/(4·7)+1/(7·10)+...+1/((3n-2)(3n+1))=n/(3n+1);
б) 1/(1·5)+1/(5·9)+1/(9·13)+...+1/((4n-3)(4n+1))=n/(4n+1).
*размещая тексты в комментариях ниже, вы автоматически соглашаетесь с пользовательским соглашением