Упр.440 ГДЗ Макарычев Миндюк 9 класс (Углубленный) (Алгебра)
Решение #1

Рассмотрим вариант решения задания из учебника Макарычев, Миндюк, Нешков 9 класс, Просвещение:
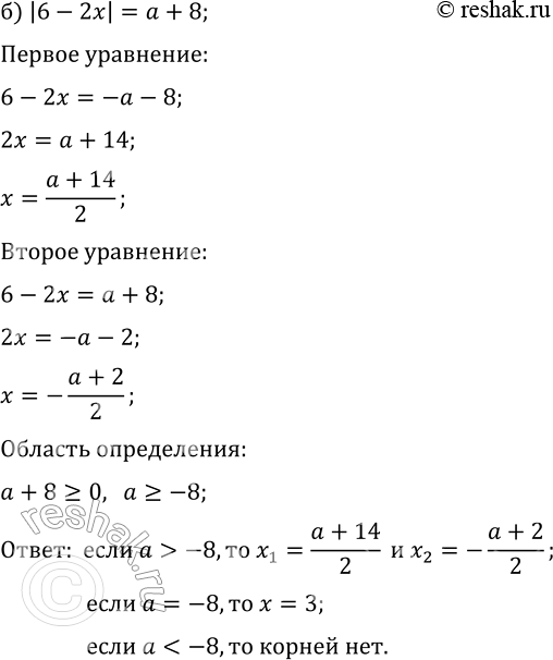
440. Решите относительно x уравнение:
а) |0,3x-4,5|=a-2; б) |6-2x|=a+8.
*размещая тексты в комментариях ниже, вы автоматически соглашаетесь с пользовательским соглашением