Упр.368 Рабочая тетрадь №2 ГДЗ Мерзляк Полонский 6 класс (Математика)
Решение #1

Рассмотрим вариант решения задания из учебника Мерзляк, Полонский, Якир 6 класс, Вентана-Граф:
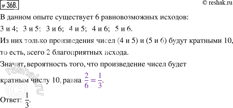
368. Нa четырех карточках записаны числа 3, 4, 5 и 6. Какова вероятность того, что произведение чисел, записанных на двух наугад выбранных карточках, будет кратным числу 10?
*размещая тексты в комментариях ниже, вы автоматически соглашаетесь с пользовательским соглашением