Упр.348 ГДЗ Макарычев Миндюк 9 класс (Углубленный) (Алгебра)
Решение #1

Рассмотрим вариант решения задания из учебника Макарычев, Миндюк, Нешков 9 класс, Просвещение:
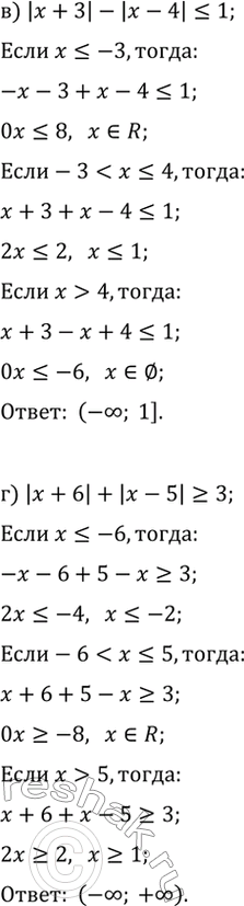
348. Решите неравенство:
а) |x+1|+|x-2|<5; в) |x+3|-|x-4|?1;
б) |x-3|+|x-4|<11; г) |x+6|+|x-5|?3.
*размещая тексты в комментариях ниже, вы автоматически соглашаетесь с пользовательским соглашением