Упр.323 ГДЗ Бархударов 8 класс (Русский язык)
Решение #1 (Учебник 2023)
Решение #2 (Учебник 2020)
Решение #3 (Учебник 2020)

Рассмотрим вариант решения задания из учебника Бархударов, Крючков, Максимов 8 класс, Просвещение:
Прочитайте, соблюдая правильную интонацию. Найдите и выпишите, расставляя необходимые знаки препинания, сначала слова-предложения да, нет, затем остальные предложения. Чем в них являются слова да и нет? Аргументируйте свой ответ. Объясните расстановку знаков препинания.
1) Нет мой друг Сальери! Смешнее отроду ты ничего не слыхивал. (А. Пушкин) 2) Сказка — ложь да в ней намёк! Добрым молодцам урок. (А. Пушкин) 3) — Что значит видеть свет: где ж лучше? — Где нас нет. (А. Грибоедов) 4) Как посравнить да посмотреть век нынешний и век минувший... (А. Грибоедов) 5) Нет
Ты уж выслушай. (Л. Толстой) 6) — А вы Максим Максимыч разве не едете? — Нет-с (М. Лермонтов) 7) О нет то белеет туман над водой. (В. Жуковский) 8) Нет не я вам печаль причинил. (К. Паустовский) 9) — Он хотел доставить тебе удовольствие. — Да (А. Чехов) 10) Огню да воде Бог волю дал. (Пословица) 11) Конец декабря, а снега всё нет. 12) Да не хмурься ты так!
1) Нет, (запятой выделяется слово-предложение нет) мой друг, (запятой выделяется обращение) Сальери! Смешнее отроду ты ничего не слыхивал.
5) Нет! (Восклицательное предложение) Ты уж выслушай.
6) - А вы, Максим Максимыч, (запятыми выделяется обращение) разве не едете? - Нет-с. (Повествовательное, невосклицательное предложение)
7) О нет, (запятой выделяется слово-предложение нет) то белеет туман над водой.
8) Нет, (запятой выделяется слово-предложение нет) не я вам печаль причинил.
9) - Он хотел доставить тебе удовольствие. - Да? (вопросительное предложение)
2) Сказка - ложь, да (= но, союз; запятая в сложном предложении) в ней намёк! Добрым молодцам урок.
3) - Что значит видеть свет: где ж лучше? - Где нас нет (сказуемое).
4) Как посравнить да (= и, союз) посмотреть век нынешний и век минувший...
10) Огню да (= и, союз) воде Бог волю дал.
11) Конец декабря, а снега всё нет.
12) Да (усилительная частица) не хмурься ты так!
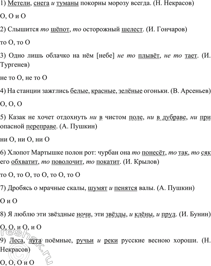
Укажите однородные члены предложения. Какие из них связаны без союзов, какие - при помощи союзов? Какие союзы используются? Спишите, расставляя знаки препинания. Составьте схемы предложений.
1) Метели снега и туманы покорны морозу всегда. (Н. Некрасов) 2) Слышится то шёпот то осторожный шелест. (И. Гончаров) 3) Одно лишь облачко на нём [небе] не то плывёт не то тает. (И. Тургенев) 4) На станции зажглись белые красные зелёные огоньки.5 (В. Арсеньев) 5) Казак не хочет отдохнуть ни в чистом поле ни в дубраве ни при опасной переправе. (А. Пушкин) 6) Хлопот Мартышке полон рот: чурбан она то понесёт то так то сяк его обхватит то поволочит то покатит. (И. Крылов) 7) Дробясь о мрачные скалы шумят и пенятся валы. (А. Пушкин) 8) Я люблю эти звёздные ночи эти звёзды и клёны и пруд. (И. Бунин) 9) Леса луга поёмные ручьи и реки русские весною хороши. (Н. Некрасов)
*размещая тексты в комментариях ниже, вы автоматически соглашаетесь с пользовательским соглашением