Упр.232 ГДЗ Рыбченкова Александрова 8 класс (Русский язык)
Решение #1

Рассмотрим вариант решения задания из учебника Рыбченкова, Александрова 8 класс, Просвещение:
232 Проанализируйте предложения, обращая особое внимание на знаки препинания, которые ставятся в конструкциях с обобщающими словами. Подумайте, от чего зависит постановка двоеточия или тире в таких предложениях. Составьте схемы предложений.
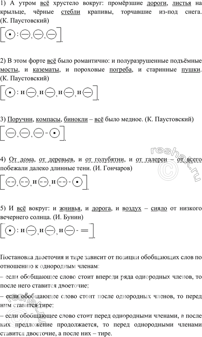
1) А утром всё хрустело вокруг: промёрзшие дороги, листья на крыльце, чёрные стебли крапивы, торчавшие из-под снега. (К. Паустовский) 2) В этом форте всё было романтично: и полуразрушенные подъёмные мосты, и казематы, и пороховые погреба, и старинные пушки. (К. Паустовский) 3) Поручни, компасы, бинокли — всё было медное. (К. Па устовский) 4) От дома, от деревьев, и от голубятни, и от галереи — от всего побежали далеко длинные тени. (И. Гончаров) 5) И всё вокруг: и жнивья, и дорога, и воздух — сияло от низкого вечернего солнца. (И. Бунин)
Постановка двоеточия и тире зависит от позиции обобщающих слов по отношению к однородным членам:
– если обобщающее слово стоит впереди ряда однородных членов, то после него ставится двоеточие;
– если обобщающее слово стоит после однородных членов, то перед ним ставится тире;
– если обобщающее слово стоит перед однородными членами, a после них предложение продолжается, то перед однородными членами ставится двоеточие, а после них – тире.
*размещая тексты в комментариях ниже, вы автоматически соглашаетесь с пользовательским соглашением