Упр.169 ГДЗ Макарычев Миндюк 9 класс (Углубленный) (Алгебра)
Решение #1

Рассмотрим вариант решения задания из учебника Макарычев, Миндюк, Нешков 9 класс, Просвещение:
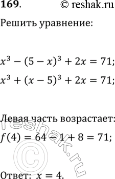
169. Решите уравнение x^3-(5-x)^3+2x=71.
*размещая тексты в комментариях ниже, вы автоматически соглашаетесь с пользовательским соглашением